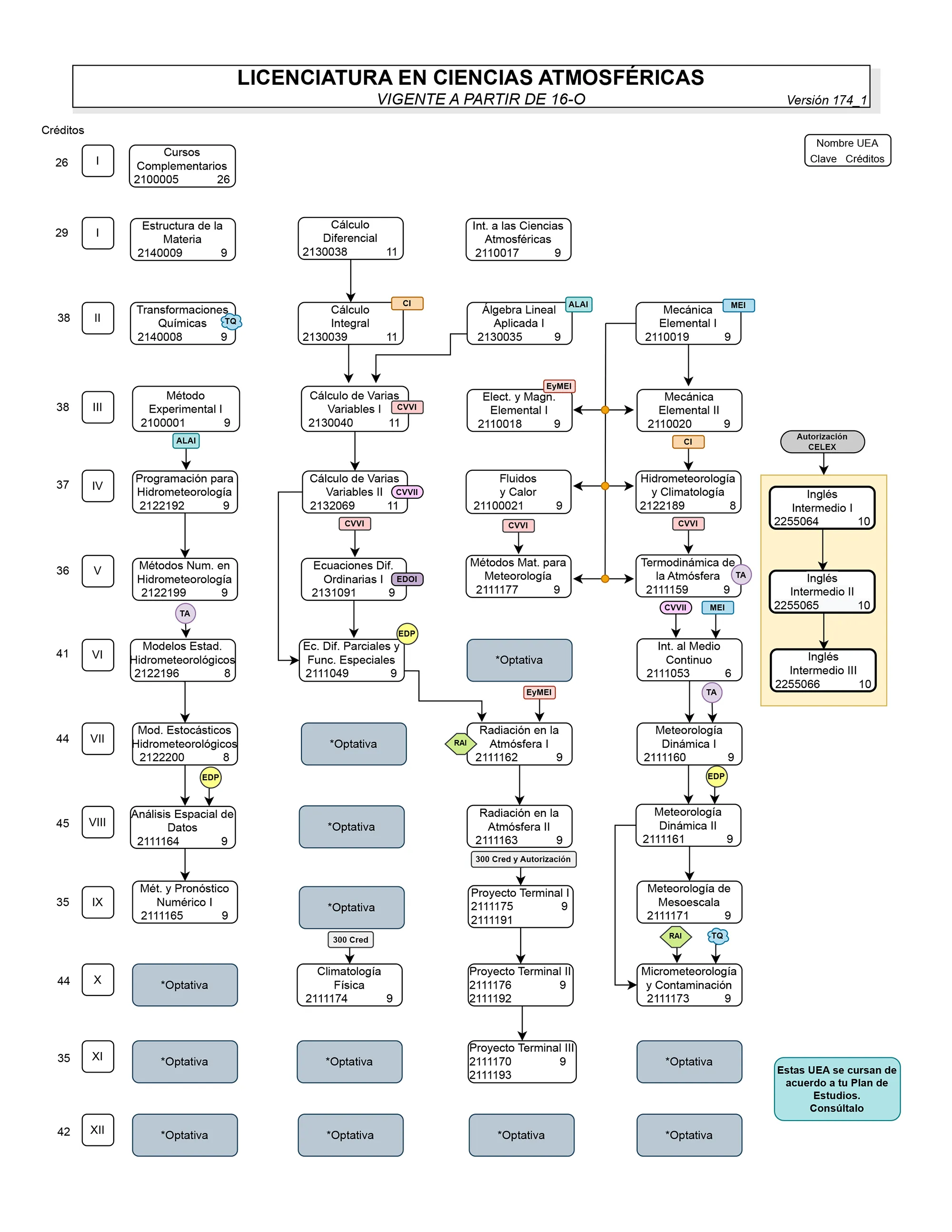
Plan de Estudios y Mapa Curricular Plan de estudios Ver plan de estudiosMapa curricular Ver mapa×Mapa curricular Descargar